学校概况

当前位置:首页 > 教育教学>班级主页>大三班> 文章

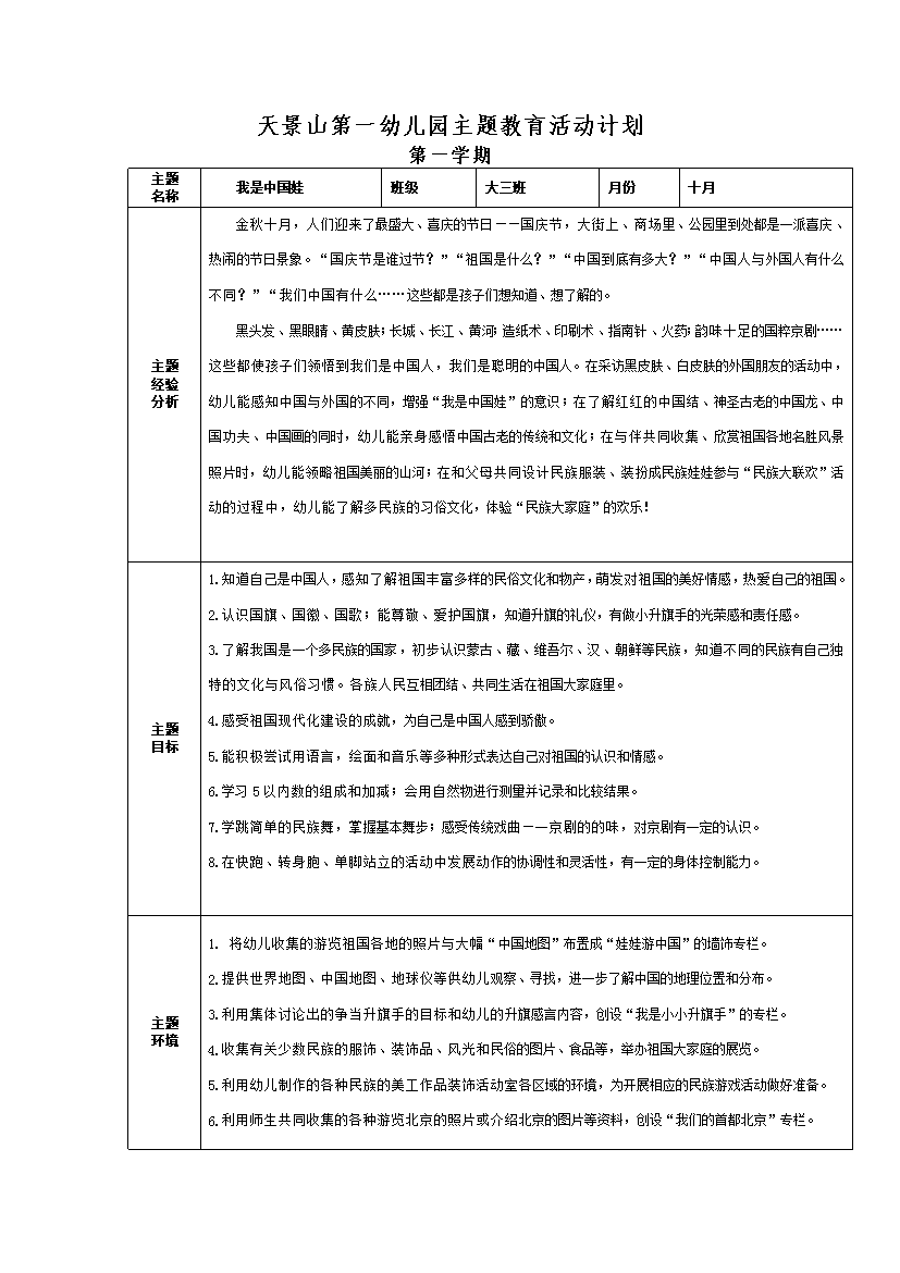
十月份主题计划

发布时间:2019/9/27 18:49:32 作者:张园 浏览量:472次







上一篇第五周周计划

下一篇第六周周计划

版权信息: 南京市江宁区淳化天景山第一幼儿园 地址:南京市江宁区天景山路8号 电话:(025)52713883 邮编:211100 管理登录

备案号:苏ICP备2021048345

苏公网安备 32011502010427号

网站建设:南京裕后网络科技有限公司